1
/
of
8
Innovia Coffeeworks
Mobile Espresso Cart – Ready for Events, Markets, or Pop-Ups (Deposit)
Mobile Espresso Cart – Ready for Events, Markets, or Pop-Ups (Deposit)
Regular price
$200.00 USD
Regular price
Sale price
$200.00 USD
Unit price
/
per
Couldn't load pickup availability
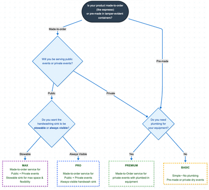
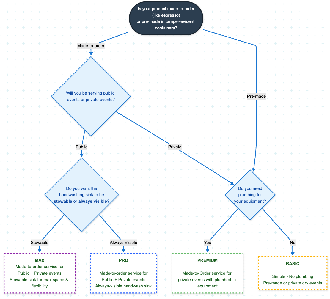
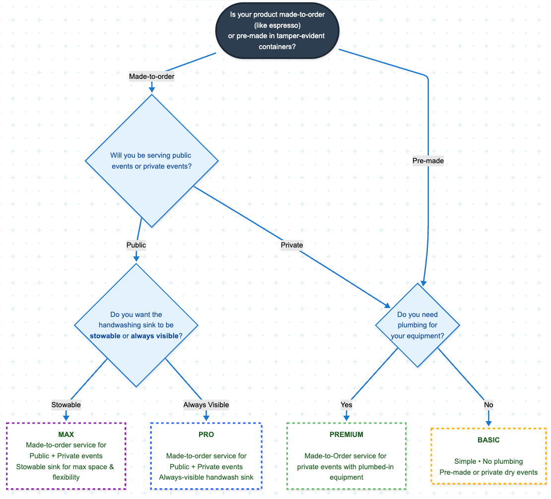
Mobile Espresso Cart — Built for Events, Markets & Pop-Ups
Turn any location into a professional coffee bar in minutes.
Handcrafted in the USA, this mobile espresso cart is built strong and light — perfect for weddings, markets, offices, and anywhere else people need coffee.
$200 refundable deposit includes consultation to find the perfect setup for your business. Depending on features, final price will range from $1800 - $3700. Cart will be completed in 3 to 5 weeks depending on features and customizations.
Built to Last
- Premium ¾" walls and base — engineered to handle years of daily use.
- Gorgeous ¾" Red Oak countertop with a clean apron front for a polished look.
- Two 2'×2' Red Oak wings fold out for 8 feet of total counter space, then fold flat for transport.
- Heavy-duty locking casters glide smoothly over grass, gravel, or pavement, then lock firmly in place.
-
Collapsible option available — fits easily in an SUV or van for true mobility.
Pro-Grade Plumbing
- 3 GPM water pump with accumulator tank for steady, whisper-quiet pressure.
- Main shutoff valve for quick system control.
- Valved quick-disconnects for your espresso machine and pitcher rinser
- Unibody pickup tube draws directly from any 3–5 gallon jug
- Stainless steel pitcher rinser seamlessly built into the countertop.
📍 Built in Hendersonville, TN — 25 minutes from downtown Nashville.
Share
